欢迎报考河北科技大学!
img
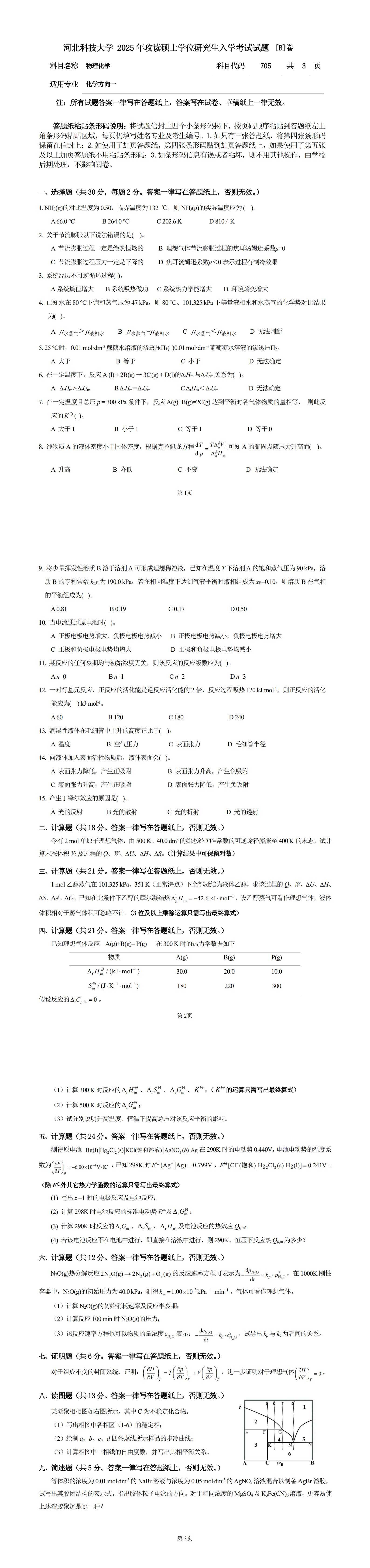
705物理化学B卷
版权所有©河北科技大学研招
中教智网(北京)信息技术有限公司提供技术支持