欢迎报考浙江工业大学研究生!
text
返回首页
学校概况
招生简章
专业目录
学科介绍
导师风采
历年真题
学费奖助
考生问答
联系我们
研招官网
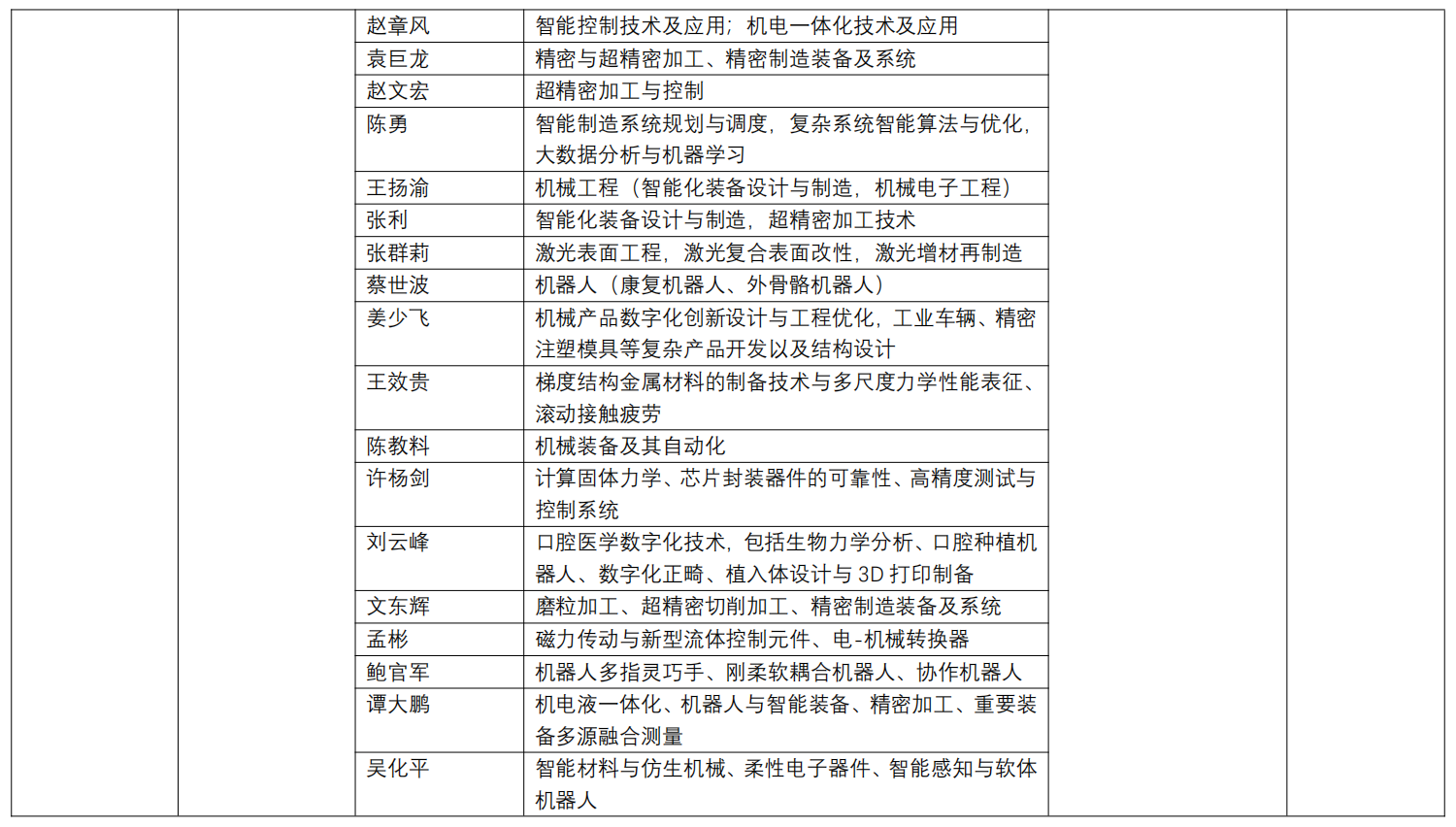
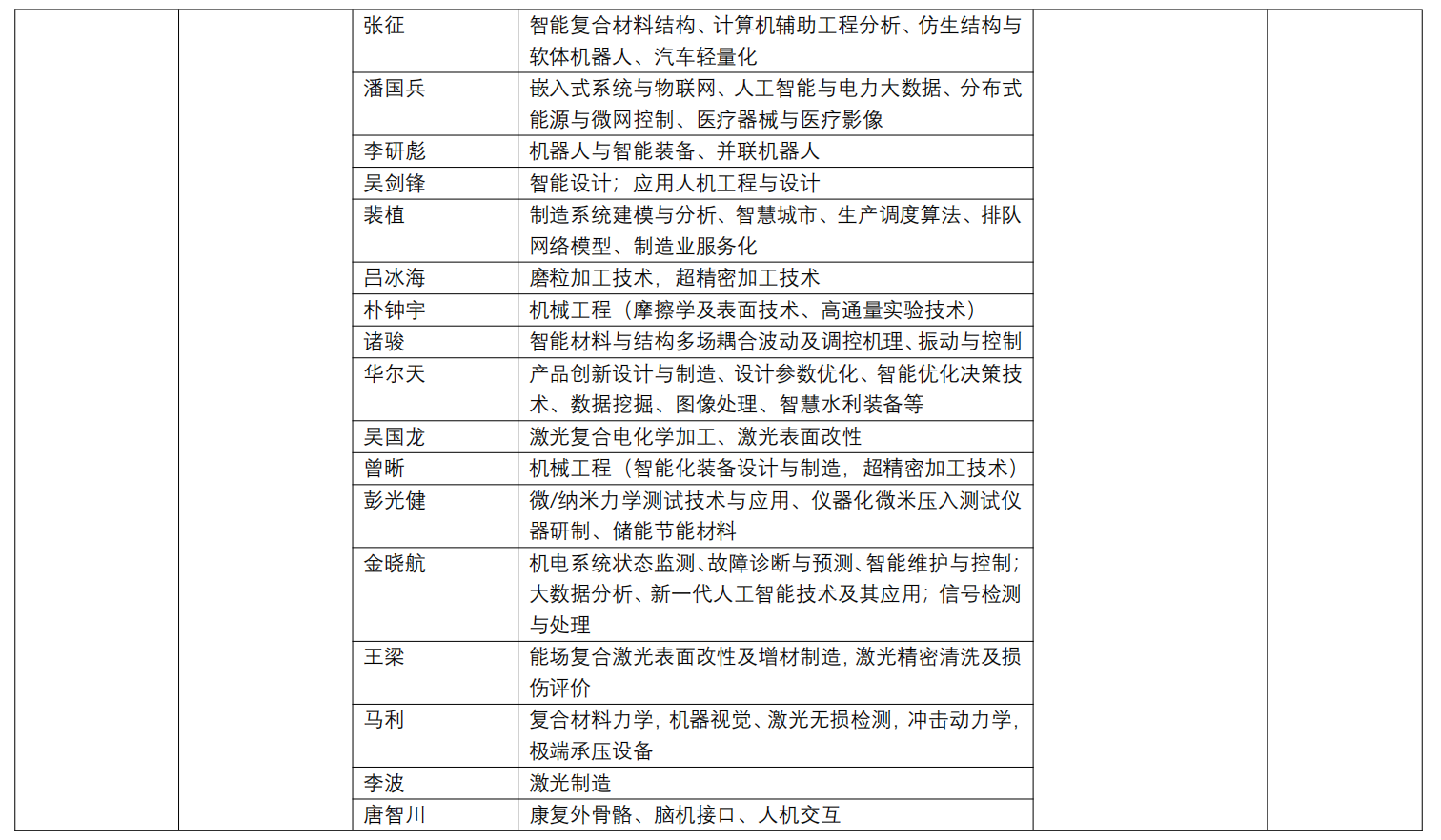
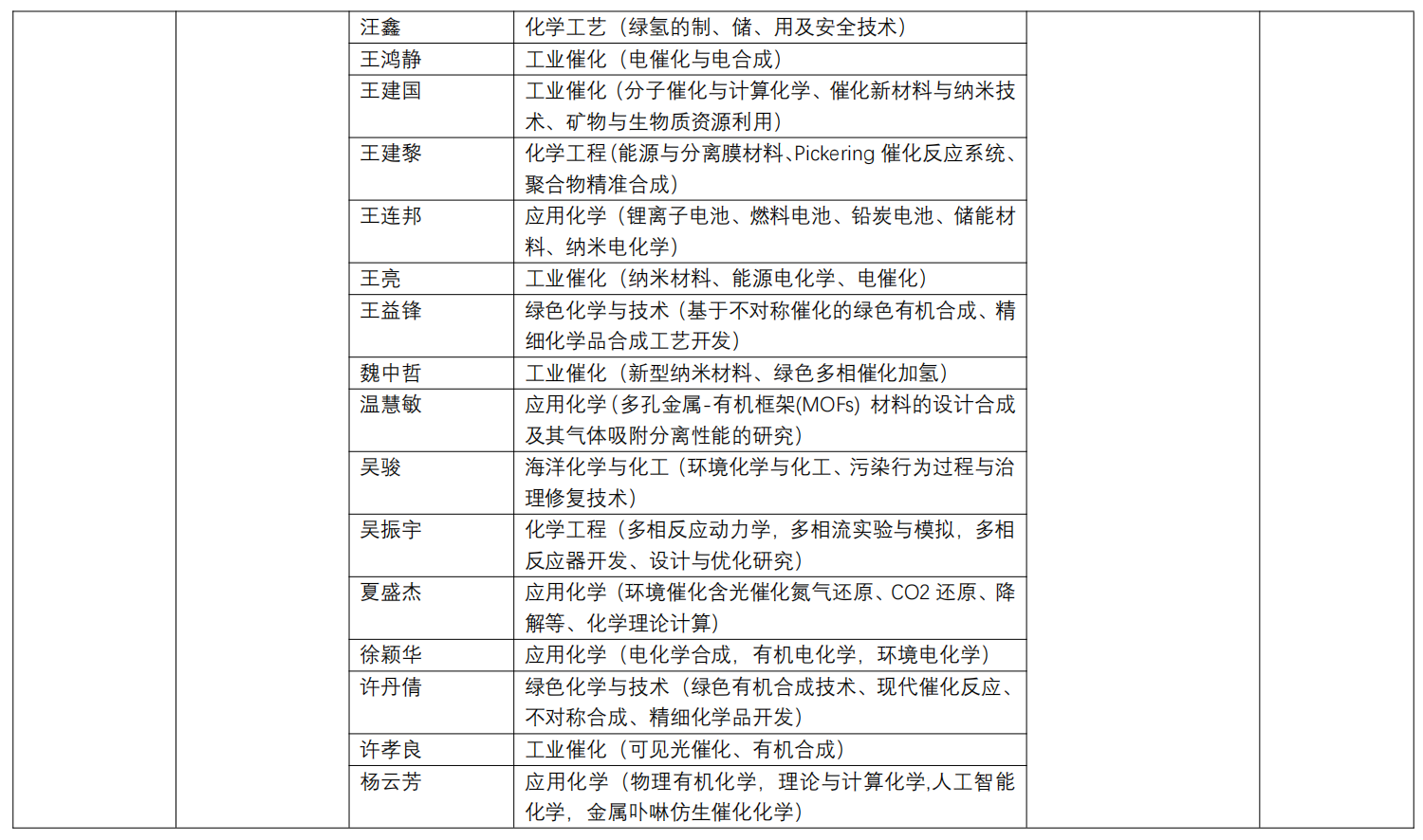
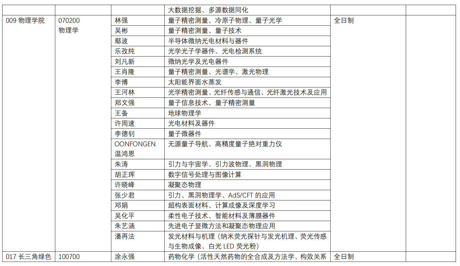
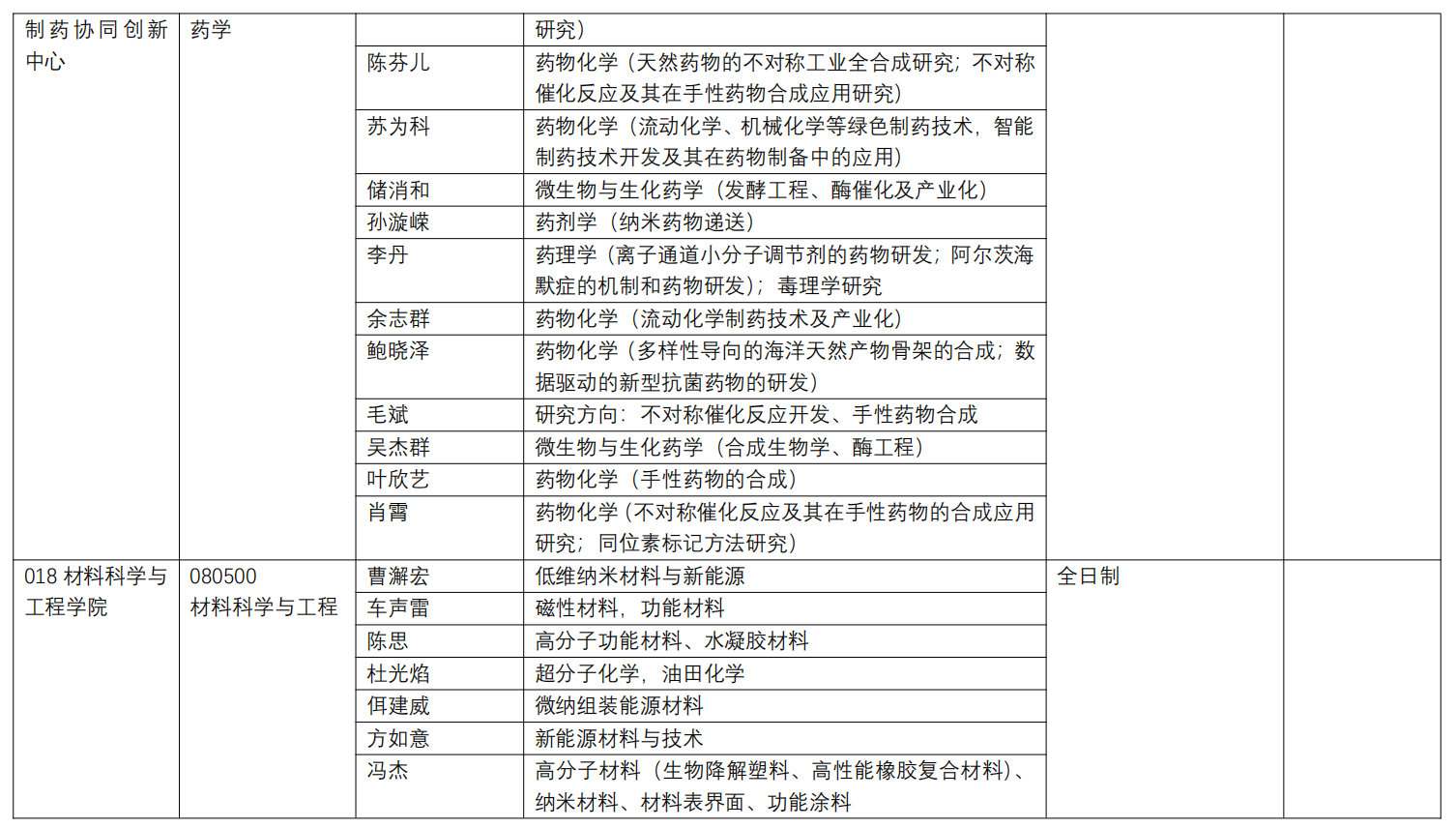
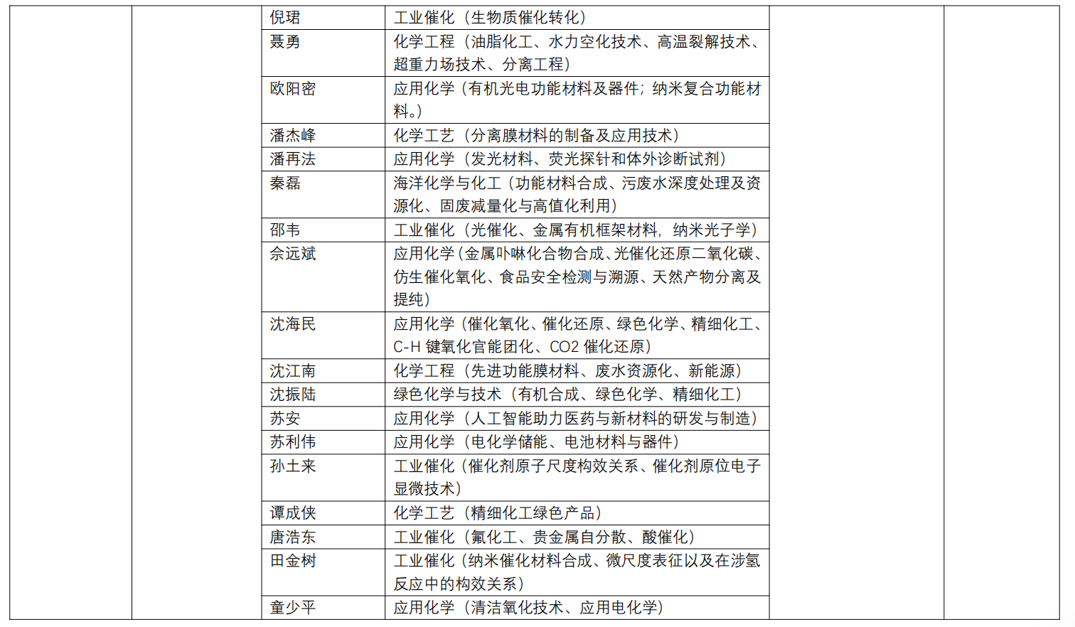
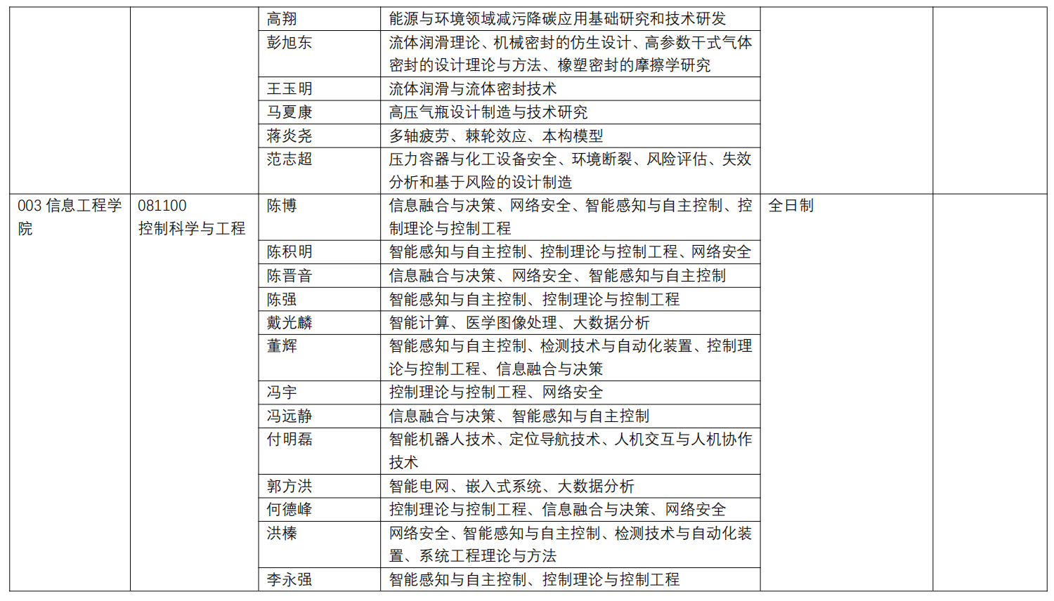
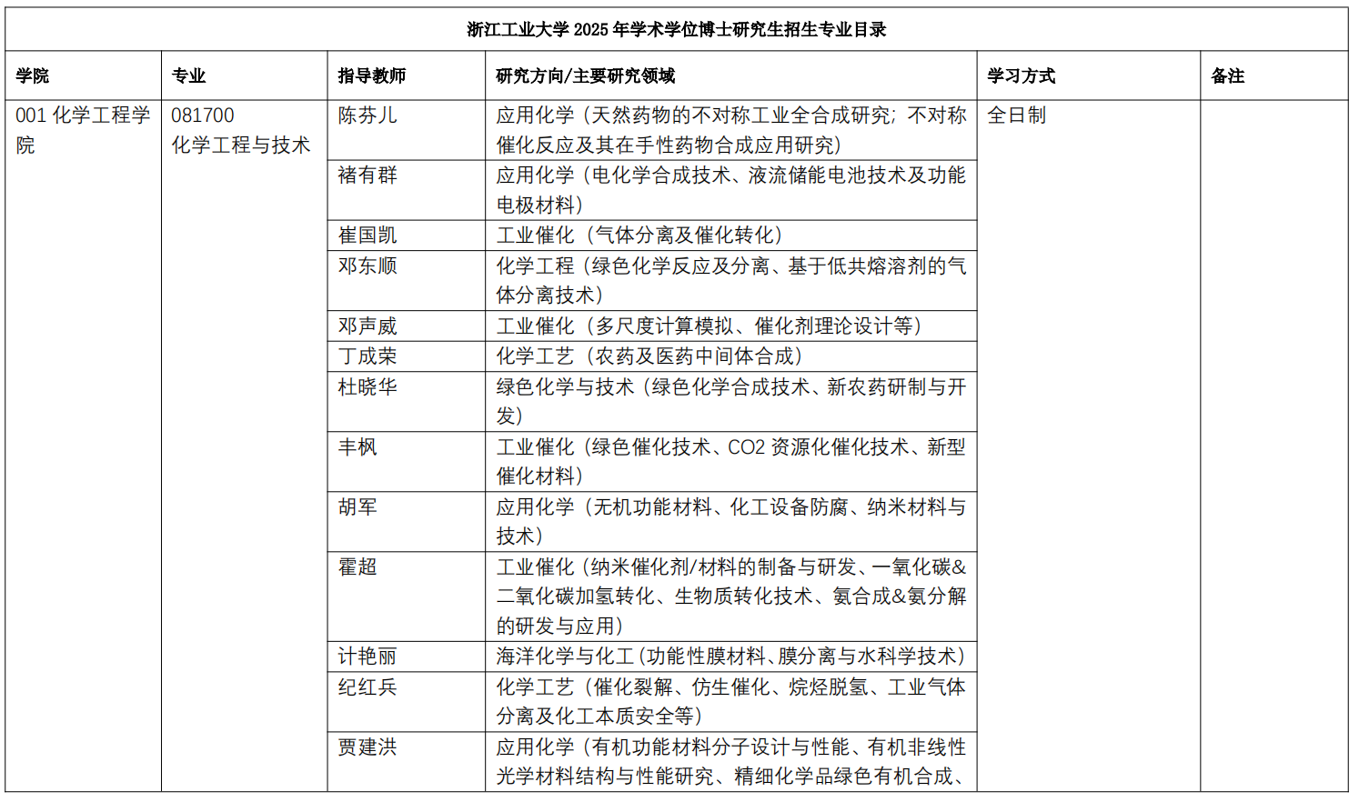
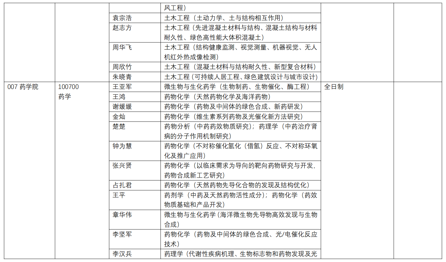
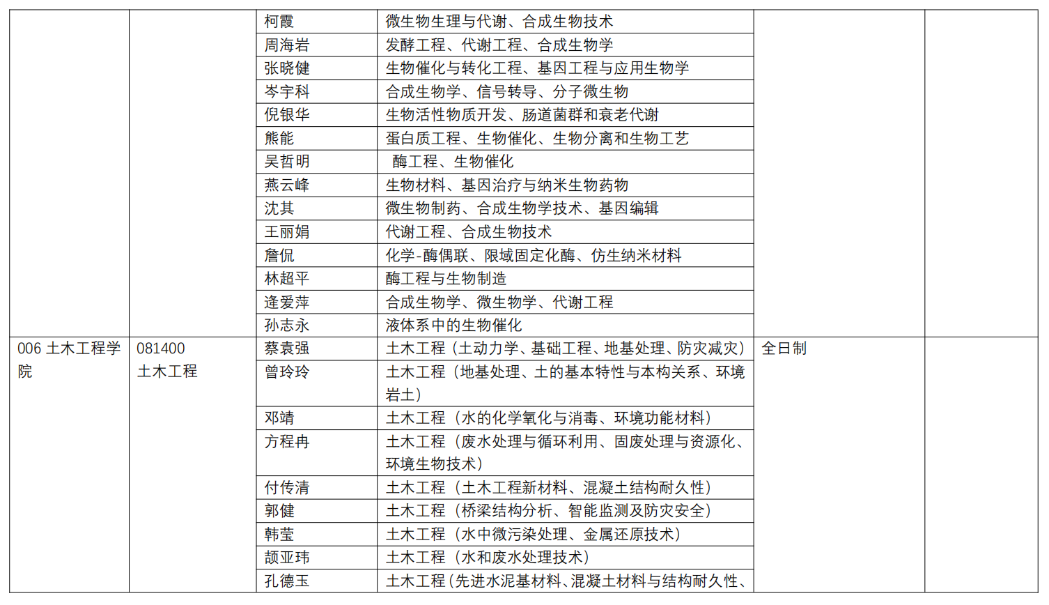
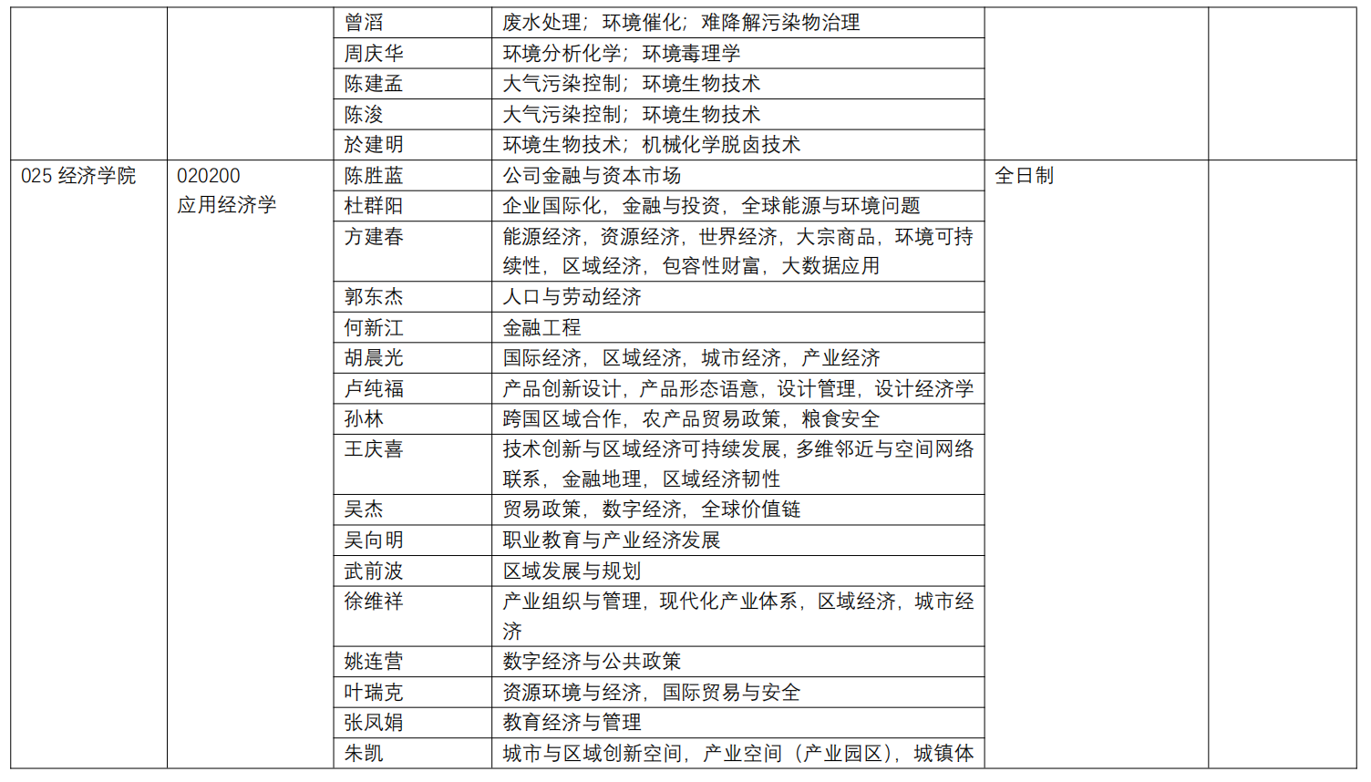
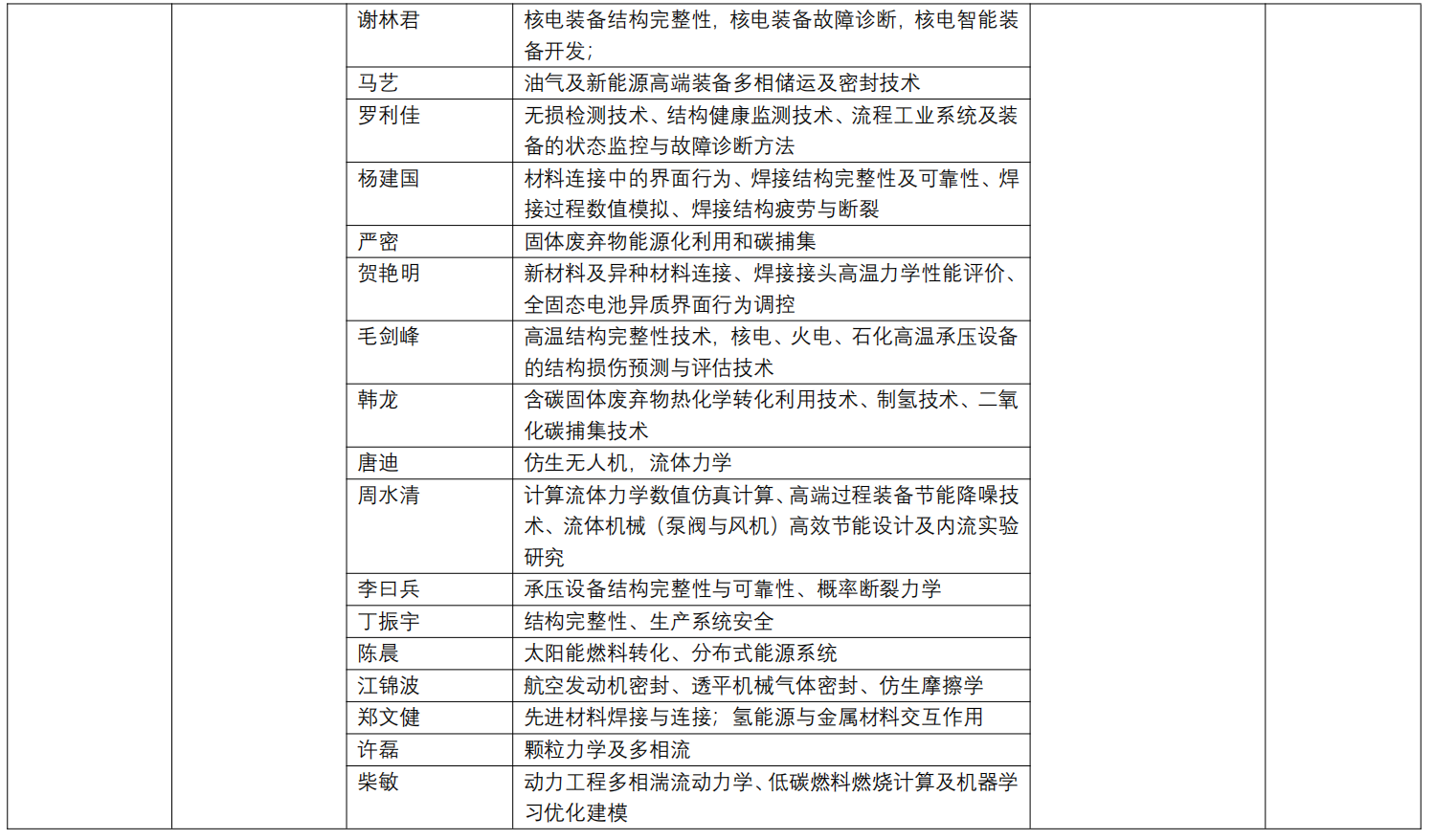
2025年浙江工业大学学术学位博士研究生招生专业目录
版权所有©浙江工业大学研招网
中教智网(北京)信息技术有限公司提供技术支持