欢迎报考中共四川省委党校四川行政学院!

text

中共四川省委党校2026年硕士研究生招生简章

中共四川省委党校(四川行政学院)是省委领导的培养党的领导干部的学校,是省委的重要部门,是教育培训全省厅局级领导干部、县处级领导干部、乡镇(街道)党(工)委书记和优秀中青年干部的主渠道,是党的思想理论建设的重要阵地,是省委和省政府的哲学社会科学研究机构和重要智库。

中共四川省委党校于1990年获批国务院学位委员会硕士学位授予单位,是最早具有硕士学位授予权的省级党校之一,1992年马克思主义哲学专业开始招收首届硕士研究生,目前已有一级学科硕士学位授权点6个,硕士专业学位授权点3个,实开设二级学科(专业学位方向)近30个。三十五年来,学校始终坚持国家标准与党校特色相结合,逐步构建起了四大独特的办学优势,即鲜明的政治优势、扎实的教学优势、完善的保障优势、突出的竞争优势。

一、招生计划

2026年我校拟面向全国招收硕士研究生99名,其中全日制学术学位硕士研究生51名,全日制专业学位硕士研究生29名,非全日制公共管理硕士(MPA)专业学位研究生19名。

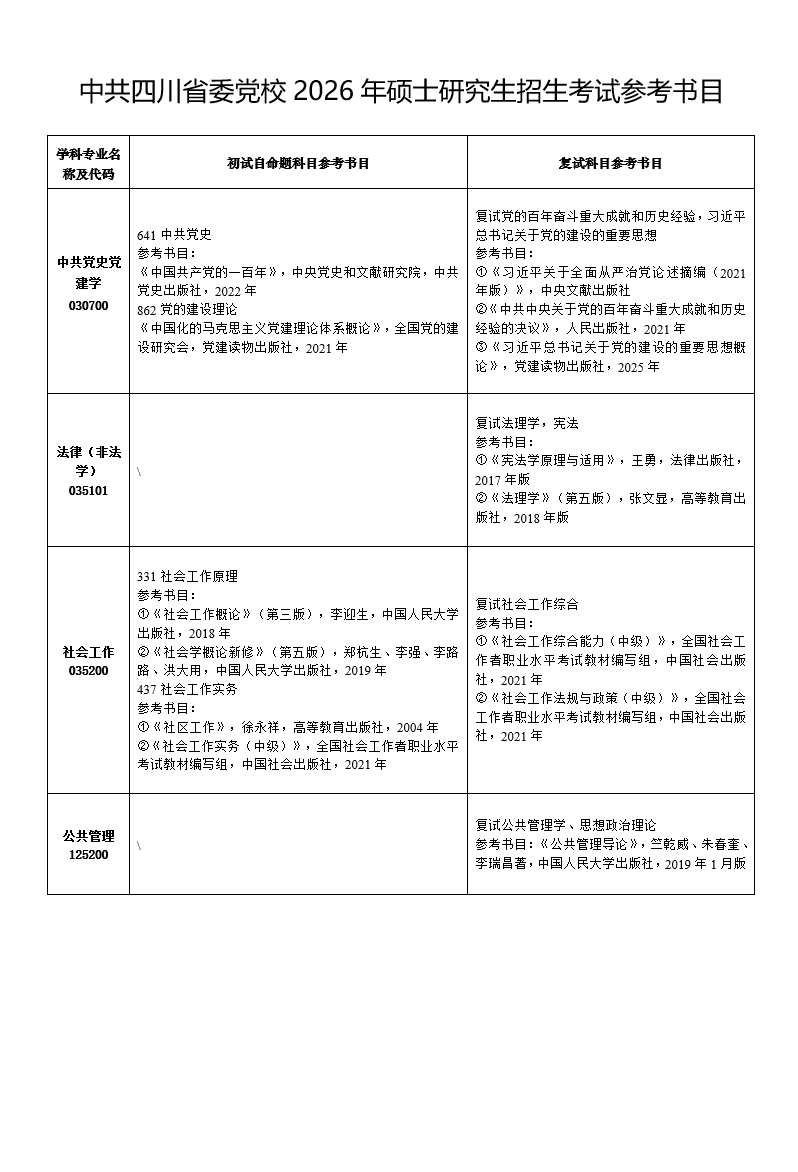
各专业招生计划、考试科目、参考书目等详见《中共四川省委党校2026年硕士研究生招生专业目录》《中共四川省委党校2026年硕士研究生招生考试参考书目》。

特别提醒:我校公布的各专业招生人数为预计招生数,实际录取时将根据国家下达的招生计划和符合录取条件的考生人数作相应调整。

二、报考条件

(一)中华人民共和国公民。

(二)拥护中国共产党的领导,遵纪守法,品德良好。

(三)身体健康状况符合国家和招生单位规定的体检要求。

(四)考生学业水平须符合下列条件之一:

1.国家承认学历的应届本科毕业生(含普通高校、成人高校、普通高校举办的成人高等学历教育等应届本科毕业生)及自学考试和网络教育届时可毕业本科生。

2.具有国家承认的本科毕业学历的人员。

3.获得国家承认的高职(专科)毕业学历后满2年及以上人员(毕业后到录取当年入学前,下同)或国家承认学历的本科结业生,且符合我校根据培养目标对考生提出的具体学业要求的,按本科毕业同等学力身份报考。

4.已获硕士、博士研究生学历或学位的人员。

(五)报考法律(非法学)专业学位的人员,除满足(一)(二)(三)(四)项要求外,报考前所学专业为非法学专业。

(六)报考非全日制公共管理硕士(MPA)专业学位的人员,除满足(一)(二)(三)项要求外,学业水平必须符合以下条件之一:

1.本科毕业后有3年以上工作经验(2023年8月31日前获得毕业证书);

2.获得国家承认的高职(专科)毕业学历或本科结业后,符合我校相关学业要求,达到本科毕业同等学力并有5年以上工作经验(2021年8月31日前获得毕业证书);

3.获得硕士、博士研究生学历或学位后有2年以上工作经验(2024年8月31日前获得学历或学位证书)。

在读研究生报考须在报名前征得所在培养单位同意。

我校无培养视力残疾考生/听力残疾考生的导师,暂不具备招收视力残疾考生/听力残疾考生的条件。

三、报名时间及要求

报名包括网上报名和网上确认两个阶段,所有考生均须在规定时间内参加网上报名和网上确认。

(一)网上报名要求

1.网上报名时间为2025年10月16日至10月27日(网上预报名时间为2025年10月10日至10月13日),每日9:00—22:00。

2.考生应在规定时间登录“中国研究生招生信息网”(网址:https://yz.chsi.com.cn,以下简称“研招网”)参加报名,按要求如实填写并提供真实材料。考生因网报信息填写错误、填报虚假信息而造成不能考试(含初试、复试)或录取的,后果由考生本人承担。

3.应届本科毕业生原则上应选择就读学校所在地省级教育招生考试机构指定的报考点,其他考生应选择工作所在地或户籍所在地省级教育招生考试机构指定的报考点。

4.考生报名时应准确填写报考类别,一经确认,不得随意更改。报考全日制硕士研究生的就业方式选择“非定向就业”;报考非全日制硕士研究生的就业方式选择“定向就业”。

5.考生要如实填写本人所受奖惩情况,特别是在参加普通和成人高等学校招生考试、全国硕士研究生招生考试、高等教育自学考试等国家教育考试过程中因违纪、作弊所受处罚情况。对弄虚作假者,将按照《国家教育考试违规处理办法》《普通高等学校招生违规行为处理暂行办法》严肃处理。

6.报名期间将对考生学历(学籍)信息进行网上校验,考生可查看学历(学籍)校验结果。考生可在报名前或报名期间自行登录“中国高等教育学生信息网”(网址:https://www.chsi.com.cn)查询本人学历(学籍)信息。未能通过学历(学籍)网上校验的考生,应在规定时间内按要求完成学历(学籍)核验。

7.符合《2026年全国硕士研究生招生工作管理规定》中加分条件并申请享受初试加分政策的考生,须在网上报名时按要求填报申请信息。未按规定申报或审核(含复审)未通过的,不享受相应加分政策。

8.服役期间获得三等战功、二等功以上奖励或者二级以上表彰,符合全国硕士研究生招生考试报考条件的退役人员,可申请免初试攻读硕士研究生。符合免初试资格的考生,应在教育部规定的全国统考报名时间内登录“全国推荐免试攻读研究生(免

初试、转段)信息公开暨管理服务系统”(https://yz.chsi.com.cn/tm)报名,逾期不得补报。

9.考生应当认真了解并严格按照报考条件及相关政策要求填报志愿并选择报考点。因不符合报考条件及相关政策要求,造成后续不能网上确认、考试(含初试和复试)或录取的,后果由考生本人承担。

10.考生网上报名成功后,应定期查阅省级教育招生考试机构、报考点、招生单位的通知公告,主动了解网上确认、考试安排及注意事项等,积极配合完成相关工作。

(二)网上确认要求

1.网上确认时间由各省级教育招生考试机构根据教育部有关工作安排和本地区报考组织情况自行确定和公布,具体确认工作由相关报考点组织实施。

2.考生应积极配合签署《考生诚信考试承诺书》并遵守相关约定,认真核对并确认本人报名信息,根据核验工作要求提交补充材料,逾期不得补办。报名信息经考生确认后一律不作修改,因考生填写错误引起的一切后果由其自行承担。

四、考试

入学考试包含初试和复试。考生凭下载打印的《准考证》及有效居民身份证参加初试和复试。

1.初试时间:2025年12月20日至21日。其中,12月20日上午8:30—11:30,思想政治理论或管理类综合能力;12月20日下午14:00—17:00,外国语;12月21日上午8:30—11:30,业务课(一);12月21日14:00开始,业务课(二)。考试时间以北京时间为准。

2.初试科目:我校学术学位硕士研究生、全日制专业学位硕士研究生招生初试设置四个单元考试科目,即思想政治理论、外国语、业务课(一)和业务课(二),满分分别为100分、100分、150分、150分。非全日制公共管理硕士(MPA)专业学位研究生初试设置两个单元考试科目,即管理类综合能力、外国语,满分分别为200分、100分。

初试科目详见招生专业目录,其中思想政治理论、外国语、数学(三)、管理类综合能力、法律硕士专业基础(非法学)、法律硕士综合(非法学)由全国统一命题,其他科目由我校自主命题。初试方式均为笔试。

3.复试:考生达到我校进入复试的初试成绩要求,方可参加复试。复试录取办法届时另行通知,复试内容包含专业笔试、综合面试、外国语听力及口语测试。复试不合格者不予录取。

以同等学力身份报考并参加复试的考生,在复试中须加试两门与报考专业相关的本科主干课程,加试方式为笔试,加试不合格者不予录取。

五、体检

体检工作在考生拟录取后组织进行。体检标准参照教育部、卫生部、中国残联印发的《普通高等学校招生体检工作指导意见》(教学〔2003〕3号)要求及《教育部办公厅卫生部办公厅关于普通高等学校招生学生入学身体检查取消乙肝项目检测有关问题的通知》(教学厅〔2010〕2号)规定执行。

六、录取

1.我校招生录取严格贯彻“服务战略、按需招生、全面衡量、择优录取、宁缺毋滥”的原则,根据本校招生计划、复试录取办法以及考生考试综合成绩、思想政治素质和品德考核情况、身心健康状况等择优确定拟录取名单。

2.我校硕士研究生录取类别按就业方式分为非定向就业和定向就业两种。定向就业的硕士研究生应当在被录取前与我校、用人单位签订定向就业合同,考生因报考硕士研究生与所在单位产生的问题由考生自行处理。若因此造成考生不能复试或无法录取,我校不承担责任。

3.应届本科毕业生及自学考试和网络教育届时可毕业本科生考生,入学前(截至2026年8月31日)未取得国家承认的国(境)内高校本科毕业证书或教育部留学服务中心出具的《国(境)外学历学位认证书》者,录取资格无效。

4.经考生确认的报考信息在录取阶段一律不作修改,对报考资格不符合规定者不予录取。未通过学历(学籍)审核的考生不予录取。

七、学制及学习方式

我校硕士研究生学习方式分为全日制与非全日制两种,学制均为3年。

全日制硕士研究生,人事档案和组织关系须转入我校,学校统一安排住宿。公共管理硕士(MPA)专业学位研究生的学习方式为非全日制,学习期间人事档案、户口、医保及组织关系等不转入我校,学校不安排住宿。

八、学费、住宿费、奖助学金

1.学费:学术学位硕士研究生学费6000元/年;专业学位硕士研究生学费8000元/年。

2.住宿:住宿费600元/学期·生。全日制硕士研究生实行公寓式集中住宿(三人一间,每间公寓均配有空调、独立卫生间)。

3.奖助学金:除研究生国家奖学金、学业奖学金、国家助学金、生源地国家助学贷款外,我校另设专业助学金(最高为6000元/学年)、专项奖励、三助岗位等制度,给予奖助。

九、学校代码及联系方式

单位代码:89651

联系人:席老师、唐老师

联系电话:028-87351286(工作日9:00-11:30,15:00-17:30)

联系地址:四川省成都市青羊区光华村街56号(四川省委党校研究生部)

邮编:610072

电子邮箱:scswdx89651@163.com

主页: http://www.scge.gov.cn/html/website/yjssite/index.html

微信公众号:四川省委党校研究生教育

招生简章、复试名单、复试(调剂)录取办法、拟录取名单等信息将在四川省委党校研究生部网站和四川省委党校研究生教育微信公众号公布,请考生务必及时查看。


附件:1.中共四川省委党校2026年硕士研究生招生专业目录

2.中共四川省委党校2026年硕士研究生招生考试参考书目


中共四川省委党校

2025年10月4日