欢迎报考沈阳音乐学院!
img
首页
学校概况
新闻动态
院系专业
招生简章
沈音视频
校园风光
历年数据
录取查询
联系我们
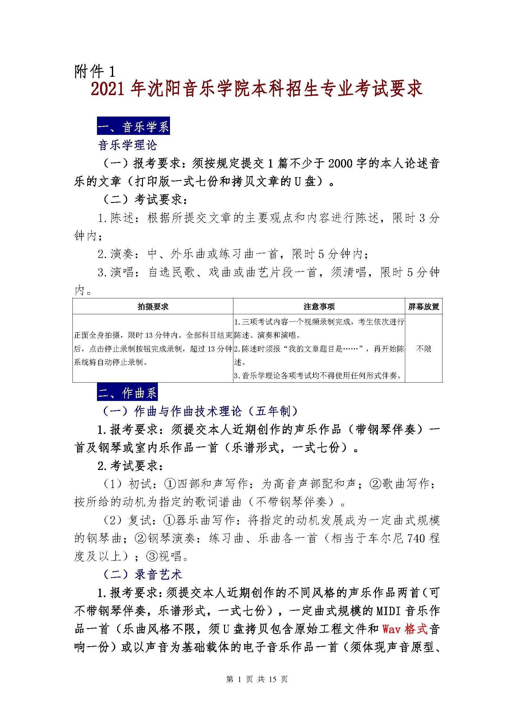
附件一
版权所有©沈阳音乐学院招生微网站
中教智网(北京)信息技术有限公司提供技术支持