沈阳航空航天大学欢迎你

img

机电工程学院2019届优秀应届本科毕业生免试攻读硕士学位研究生工作实施细则(试行)

为保证我院推免工作顺利进行,根据教育部《全国普通高等学校推荐优秀应届本科毕业生免试攻读硕士学位研究生工作管理办法(试行)》(教学[2006]14号)、《教育部办公厅关于进一步加强优秀应届本科毕业生免试攻读研究生工作的通知》(教学厅[2013]8号)、《教育部办公厅关于进一步完善推荐优秀应届本科毕业生免试攻读研究生工作办法的通知》(教学厅[2014]5号),以及我省相关文件要求和《沈阳航空航天大学优秀应届本科毕业生免试攻读硕士学位研究生推荐办法》等文件精神,结合学院实际,特制定本细则。

一、适用范围

推荐推免生。

二、组织领导

学院成立推免生遴选工作小组,负责制定推免工作实施细则和推免生遴选推荐工作。

三、推荐办法

(一)推荐名额

5人

(二)推荐条件

1.推免生应为纳入国家普通本科招生计划录取的应届本科毕业学生(不含专升本、第二学士学位、独立学院学生)。

2.坚持四项基本原则,拥护党的方针政策,遵纪守法,品行端正,遵守学校各项规章制度,无任何违法违纪受处分记录。

3.诚实守信,学风端正,无任何考试作弊和剽窃他人学术成果记录。

4.基础知识扎实,学习成绩优良,在校期间所学必修课程均合格以上,大学英语四级成绩在425分及以上,专业排名在前10%以内。专业排名以《沈阳航空航天大学学生学籍管理规定》中相关要求计算学生前三年六个学期的综合成绩排名为准。

5.在省级及以上期刊以第一作者公开发表学术论文者;作为省级及以上科研项目主要参与人者(排名前三名);参加省级及以上学科竞赛(一、二等奖)获奖者;获得国家发明专利者;获得省部级、国家级荣誉者;参加志愿服务、社会实践、社会工作、文化艺术等重大社会活动表现突出者。具有以上特殊学术专长或具备突出培养潜质者可不受第4项限制,综合成绩排名放宽至前20%。但需提交佐证材料和本(学科)专业三名以上教授的联名推荐书,由学院推免生遴选工作小组严格审查,讨论决定在推免生评价中所占权重。

(三)提交申请

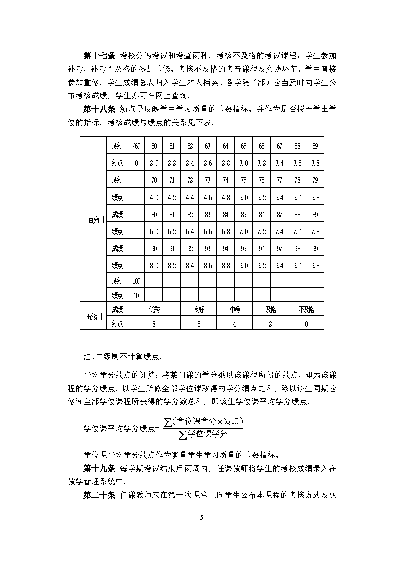
符合推荐条件的学生,在9月10日前将《沈阳航空航天大学推荐免试攻读硕士学位研究生资格申请表》纸质版和电子版(邮至:tgh2012@126.com),以及相应证明材料报送到机械馆513-2房间。

(四)资格审查

资格审查工作由推免生遴选工作小组负责,具体审查提交申请学生是否具有参加推免遴选资格,在9月12日前公布通过资格审查学生名单。

(五)遴选与公示

1.遴选原则:坚持公开公平、全面考察、突出重点、注重能力、保证质量的原则。

2.遴选范围:通过资格审查的学生均可参加遴选考核。

3.遴选时间:9月13日

4.遴选地点:机械馆515

5.考核内容:遴选考核要坚持把政治思想考核放在第一位,在此基础上综合考察学生的基础知识、基本技能及综合能力。

6.考核形式:面试,满分为100分。

7.面试内容

(1)思想政治素质(20分);

(2)全面考核考生对本学科(专业)理论知识和应用技能掌握程度,利用所学理论发现、分析和解决问题的能力,对本学科发展动态的了解以及在本专业领域发展的潜力(20分);

(3)本学科(专业)以外的学习、科研、社会实践(学生工作、社团活动、志愿服务等)或实际工作表现等方面的情况(20分);

(4)各级竞赛及所获奖项进行问辩(20分);

(5)综合表达能力(20分)。

8.推免总成绩计算及排名方法

总成绩的计算办法:总成绩=综合成绩平均分(80)+科研创新成绩(10)+面试成绩(10)

排名方法:按总成绩降序排名。

9.确定拟推免资格名单与公示。根据各专业名额,按专业考核成绩排名顺序确定获得拟推荐学生名单。若在公示期间经核实有不符合条件者,在专业内按排名次序增补。拟推免资格名单在9月15日前通过学院网站进行公示(含姓名、学院、专业、排名、成绩等),公示3日,最终推荐名单以学校公布信息为准。

四、其它

(一)被我校接收的硕士推免生将免除学费、住宿费并享受研究生其他奖助政策。

(二)被我校接收的硕士推免生若有下列情况之一者,取消免试推荐录取资格:

1.在本科第4学年中有任何一门必修课程考试成绩不及格者;

2.在本科第4学年中有违纪违法行为,受到学校纪律处分者;

3.毕业设计(论文)或实践性环节等成绩未能取得良好及以上成绩者;

4.未能获得学士学位和本科毕业证书者;

5.参加全国研究生入学考试者或已签订就业协议并未及时解除协议者;

6.出国留学者;

7.在推免生遴选工作中弄虚作假者。

五、管理与监督

(一)学校纪委监察处负责监督推免工作的全过程,严肃处理违纪违规事件。

(二)面试试题及答案在启用前均系国家机密材料,所有参加面试工作的人员都应认真、严格地做好保密工作,不得有任何泄露试题和故意提高或压低考分的行为。

(三)面试工作实行回避制度,凡有亲属参加面试的人员,不得参加与面试有关的工作。对违反规定的当事人,将视情节轻重给予批评教育或纪律处分,甚至追究法律责任。

(四)保证咨询、申请和申诉渠道的畅通。考生对推免生工作有异议,可向学院推免生遴选工作小组反映。

学院咨询监督电话:89724538

校纪委监察处电话:89723973

六.本方案自公布之日起实施,由机电工程学院推免生遴选工作小组负责解释。

2018年9月4日